
こんにちは(^o^)
山梨県で『2025年度 県中学校新人バレーボール大会』男子試合が始まります。
来年度はどの中学校が各大会でトップ争いを繰り広げるのか非常に楽しみです。
例年通りのチームなのか?それとも新しいチームが台頭してくるのか?
この大会を通じて来年度の展望が見えてくる事でしょうね!!
◆他県の試合情報は下記を参照下さい。
◆女子試合結果は、下記記事を参照下さい。
大会要項
大会日程
令和7年度 山梨県中学校新人バレーボール大会
令和7年10月25日(土)、11月1日(土)
会 場
10/25(土)
男子 若草体育館、若草中学校体育館
女子 櫛形総合体育館、竜王中学校体育館
11/1(土)
男子 若草中学校体育館
女子 櫛形総合体育館
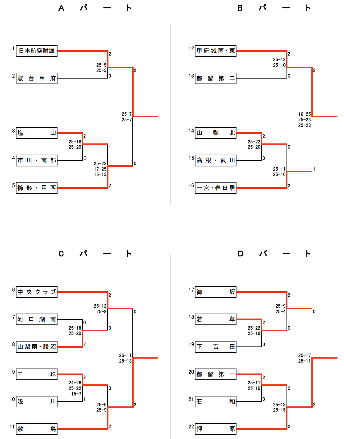
組合せ

試合結果

1回戦 10月25日(土)
・Aパート・
| 1回戦 1試合目 | ||||
| 塩 山 | 2 | 25-18 25-20 | 0 | 市川・南部 |
・Cパート・
| 1回戦 1試合目 | ||||
| 河口湖南 | 0 | 18-25 20-25 | 2 | 山梨南・勝沼 |
| 1回戦 2試合目 | ||||
| 三 珠 | 2 | 24-26 25-22 15-7 | 1 | 浅 川 |
・Bパート・
| 1回戦 1試合目 | ||||
| 山梨北 | 2 | 25-22 25-20 | 0 | 高根・武川 |
・Dパート・
| 1回戦 1試合目 | ||||
| 若 草 | 2 | 25-22 25-19 | 0 | 下吉田 |
| 1回戦 2試合目 | ||||
| 都留第一 | 2 | 25-11 25-10 | 0 | 石 和 |
2回戦 10月25日(土)
・Aパート・
| 2回戦 2試合目 | ||||
| 日本航空附属 | 2 | 25-5 25-3 | 0 | 駿台甲府 |
| 2回戦 3試合目 | ||||
| 塩 山 | 1 | 22-25 25-17 13-15 | 2 | 櫛形・甲西 |
・Cパート・
| 2回戦 3試合目 | ||||
| 中央クラブ | 2 | 25-12 25-8 | 0 | 山梨南・勝沼 |
| 2回戦 4試合目 | ||||
| 三 珠 | 0 | 5-25 9-25 | 2 | 敷 島 |
・Bパート・
| 2回戦 2試合目 | ||||
| 甲府城南・東 | 2 | 25-13 25-10 | 0 | 都留第二 |
| 2回戦 3試合目 | ||||
| 山梨北 | 0 | 11-25 16-25 | 2 | 一宮・春日居 |
・Dパート・
| 2回戦 3試合目 | ||||
| 御 坂 | 2 | 25-9 25-4 | 0 | 若 草 |
| 2回戦 4試合目 | ||||
| 都留第一 | 0 | 18-25 15-25 | 2 | 押 原 |
準々決勝 10月25日(土)
・Aパート・
| 準々決勝 1試合目 | ||||
| 日本航空附属 | 2 | 25-7 25-7 | 0 | 櫛形・甲西 |
・Cパート・
| 準々決勝 5試合目 | ||||
| 中央クラブ | 0 | 11-25 13-25 | 2 | 敷 島 |
・Bパート・
| 準々決勝 4試合目 | ||||
| 甲府城南・東 | 2 | 16-25 25-23 25-13 | 1 | 一宮・春日居 |
・Dパート・
| 準々決勝 5試合目 | ||||
| 御 坂 | 0 | 17-25 11-25 | 2 | 押 原 |
準決勝 11月1日(土)

| 準決勝 1試合目 | ||||
| 日本航空附属 | 2 | 25-20 25-17 | 0 | 押 原 |
| 準決勝 1試合目 | ||||
| 甲府城南・東 | 0 | 10-25 19-25 | 2 | 敷 島 |
3位決定戦 11月1日(土)
| 3位決定戦 1試合目 | ||||
| 押 原 | 2 | 25-13 25-16 | 0 | 甲府城南・東 |
決勝戦 11月1日(土)
| 決勝 1試合目 | ||||
| 日本航空附属 | 2 | 25-11 25-18 | 0 | 敷 島 |
最終順位
優 勝 日本航空附属中学校
準優勝 敷島中学校
3 位 押原中学校
4 位 甲府城南・東中学校
まとめ
令和7年度新チームでの最初の大会となる県中学校新人バレーボール大会男子試合が終了しました。
見事に県大会を制覇したのは、日本航空中学校でした。
選手・関係者の皆さん本当におめでとうございます。
最初の大会で優勝したということは今後他のチームから目標とされるということですので更なるレベルアップが必須となります。
年間通してトップをキープすることは非常に大変だと思いますが頑張ってください。



















