
こんにちは(#^.^#)
大分県で『2025年度 県中学校新人バレーボール大会』女子試合が始まります。
来年度はどの中学校が各大会でトップ争いを繰り広げるのか非常に楽しみです。
例年通りのチームなのか?それとも新しいチームが台頭してくるのか?
この大会を通じて来年度の展望が見えてくる事でしょうね!!
◆他県の試合情報は下記を参照下さい。
◆男子試合結果は、下記記事を参照下さい。
大会要項
大会日程
令和7年度 大分県中学校新人バレーボール大会
令和7年10月18日(土)〜10月19日(日)
会 場
組合せ

試合結果

試合数が多いので2回戦までの試合結果はトーナメント表にてご確認下さい。
3回戦 10月18日(土)
・Aブロック・
| 3回戦 4試合目 | ||||
| 中津緑ヶ丘 | 2 | 25-14 25-14 | 0 | 国 東 |
| 3回戦 3試合目 | ||||
| 賀来小 | 0 | 8-25 6-25 | 2 | 杵 築 |
| 3回戦 3試合目 | ||||
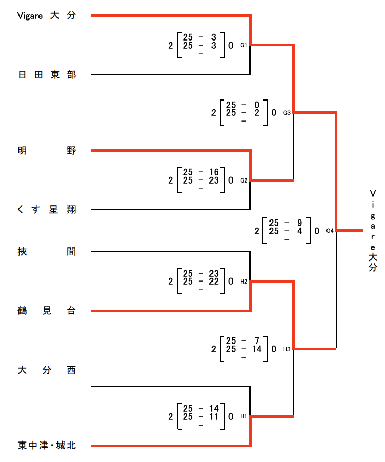
| Vigare大分 | 2 | 0-25 2-25 | 0 | 明 野 |
| 3回戦 3試合目 | ||||
| 鶴見台 | 2 | 25-7 25-14 | 0 | 東中津・城北 |
・Bブロック・
| 3回戦 3試合目 | ||||
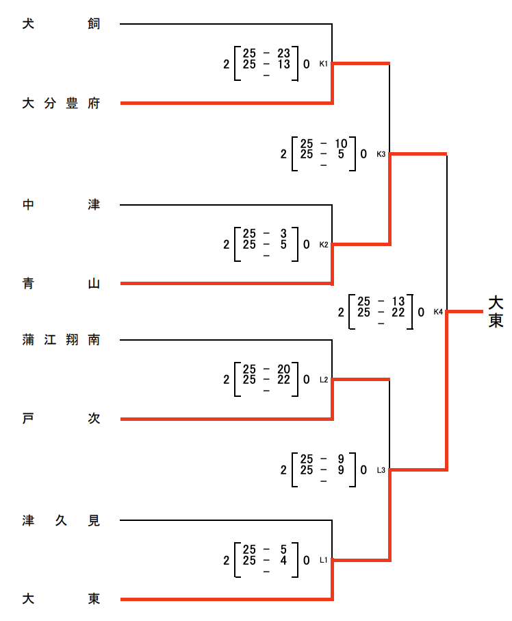
| 大分豊府 | 0 | 10-25 5-25 | 2 | 青 山 |
| 3回戦 3試合目 | ||||
| 戸 次 | 0 | 9-25 9-25 | 2 | 大 東 |
| 3回戦 3試合目 | ||||
| 南大分 | 0 | 4-25 14-25 | 2 | 滝 尾 |
| 3回戦 3試合目 | ||||
| 津久見カテリーナ | 2 | 25-4 25-5 | 0 | 安 岐 |
・Cブロック・
| 3回戦 4試合目 | ||||
| 日田東和クラブ | 2 | 25-2 25-5 | 0 | 坂ノ市 |
| 3回戦 3試合目 | ||||
| RAVENS | 2 | 25-10 25-9 | 0 | 附 属 |
| 3回戦 3試合目 | ||||
| 佐伯南 | 2 | 25-3 25-7 | 0 | 高 田 |
| 3回戦 3試合目 | ||||
| 稙田南 | 2 | 25-6 25-10 | 0 | 稙田東 |
・Dブロック・
| 3回戦 3試合目 | ||||
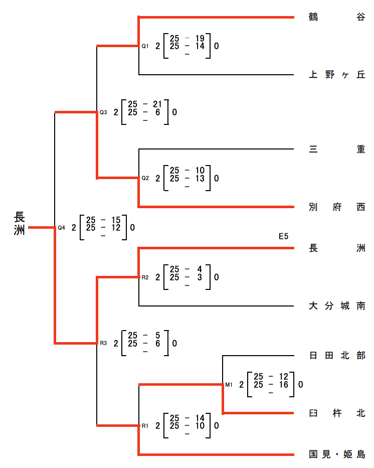
| 臼杵西・東 | 0 | 20-25 15-25 | 2 | 鶴 崎 |
| 3回戦 3試合目 | ||||
| 中 部 | 0 | 22-25 14-25 | 2 | 佐伯エンジェルス |
| 3回戦 3試合目 | ||||
| 鶴 谷 | 0 | 21-25 6-25 | 2 | 別府西 |
| 3回戦 4試合目 | ||||
| 長 洲 | 2 | 25-5 25-6 | 0 | 国見・姫島 |
4回戦 10月18日(土)
・Aブロック・
| 4回戦 5試合目 | ||||
| 中津緑ヶ丘 | 0 | 13-25 19-25 | 2 | 杵 築 |
| 4回戦 4試合目 | ||||
| Vigare大分 | 2 | 25-9 25-4 | 0 | 鶴見台 |
・Bブロック・
| 4回戦 4試合目 | ||||
| 青 山 | 0 | 13-25 22-25 | 2 | 大 東 |
| 4回戦 4試合目 | ||||
| 滝 尾 | 0 | 20-25 20-25 | 2 | 津久見カテリーナ |
・Cブロック・
| 4回戦 5試合目 | ||||
| 日田東和クラブ | 2 | 25-11 25-3 | 0 | RAVENS |
| 4回戦 4試合目 | ||||
| 佐伯南 | 0 | 10-25 13-25 | 2 | 稙田南 |
・Dブロック・
| 4回戦 4試合目 | ||||
| 鶴 崎 | 0 | 22-25 14-25 | 2 | 佐伯エンジェルス |
| 4回戦 4試合目 | ||||
| 別府西 | 0 | 15-25 12-25 | 2 | 長 洲 |
準々決勝 10月19日(日)

・Aブロック・
| 準々決勝 1試合目 | ||||
| 杵 築 | 0 | 13-25 6-25 | 2 | Vigare大分 |
・Bブロック・
| 準々決勝 2試合目 | ||||
| 大 東 | 0 | 12-25 23-25 | 2 | 津久見カテリーナ |
・Cブロック・
| 準々決勝 2試合目 | ||||
| 日田東和クラブ | 2 | 25-14 25-20 | 0 | 稙田南 |
・Dブロック・
| 準々決勝 1試合目 | ||||
| 佐伯エンジェルス | 0 | 10-25 11-25 | 2 | 長 洲 |
準決勝 10月19日(日)
| 準決勝 3試合目 | ||||
| Vigare大分 | 2 | 25-13 25-4 | 0 | 津久見カテリーナ |
| 準決勝 3試合目 | ||||
| 日田東和クラブ | 2 | 25-15 25-22 | 0 | 長 洲 |
決勝戦 10月19日(日)
| 決勝 4試合目 | ||||
| Vigare大分 | 2 | 27-25 25-23 | 0 | 日田東和クラブ |
最終順位
優 勝 Vigare大分
準優勝 日田東和クラブ
3 位 津久見カテリーナ
3 位 長 洲
まとめ
令和7年度新チームでの最初の大会となる県中学校新人バレーボール大会女子試合が終了しました。
見事に県大会を制覇したのは、Vigare大分でした。
選手・関係者の皆さん本当におめでとうございます。
最初の大会で優勝したということは今後他のチームから目標とされるということですので更なるレベルアップが必須となります。
年間通してトップをキープすることは非常に大変だと思いますが頑張ってください。



















