
こんにちは(^o^)
岐阜県で『2025年度 県中学校新人バレーボール大会』男子試合が始まります。
来年度はどの中学校が各大会でトップ争いを繰り広げるのか非常に楽しみです。
例年通りのチームなのか?それとも新しいチームが台頭してくるのか?
この大会を通じて来年度の展望が見えてくる事でしょうね!!
◆他県の試合情報は下記を参照下さい。
◆女子試合結果は、下記記事を参照下さい。
大会要項
大会日程
令和7年度 岐阜県中学校新人バレーボール大会
令和8年2月1日(日)、2月11日(水)
会 場
2/1(日)
男子 やまと総合センター、白川中学校
女子 北部体育館、南部スポーツセンター、揖斐川町健康アリーナ
2/11(水)
男女 山県市総合体育館
試合結果

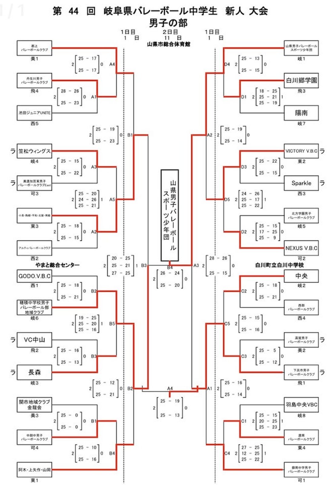
2回戦までの試合結果はトーナメント表にてご確認下さい。
準々決勝 2月11日(日)
・Aブロック・
| 準々決勝 1試合目 | ||||
| 郡上バレーボールクラブ | 0 | 19-25 23-25 | 2 | 小泉・陶都・北陵・平和 |
・Bブロック・
| 準々決勝 2試合目 | ||||
| 穂積中学珓男子バレーボール部 地域クラブ | 2 | 25-12 25-21 | 0 | 野木・上矢作・山岡 |
・Cブロック・
| 準々決勝 2試合目 | ||||
| 山県男子バレーボール スポーツ少年団 | 2 | 25-19 25-14 | 0 | NEXUS VBC |
・Dブロック・
| 準々決勝 1試合目 | ||||
| 下呂市男子 バレーボールクラブ | 2 | 25-16 25-14 | 0 | 蘇南中学男子 バレーボールクラブ |
準決勝 2月11日(日)
| 準決勝 3試合目 | ||||
| 小泉・陶都・北陵・平和 | 0 | 25-20 21-25 25-17 | 2 | 穂積中学珓男子バレーボール部 地域クラブ |
| 準決勝 3試合目 | ||||
| 山県男子バレーボール スポーツ少年団 | 2 | 28-26 25-15 | 0 | 下呂市男子 バレーボールクラブ |
3位決定戦 2月11日(日)
| 3位決定戦 4試合目 | ||||
| 小泉・陶都・北陵・平和 | 0 | 19-25 13-25 | 2 | 下呂市男子 バレーボールクラブ |
決勝戦 2月11日(日)
| 決勝 4試合目 | ||||
| 穂積中学校男子バレーボール部 地域クラブ | 0 | 24-26 20-25 | 2 | 山県男子バレーボール スポーツ少年団 |
最終順位
優 勝 山県男子バレーボールスポーツ少年団
準優勝 穂積中学校男子バレーボール部地域クラブ
3 位 下呂市男子バレーボールクラブ
4 位 小泉・陶都・北陵・平和
まとめ
令和7年度新チームでの最初の大会となる県中学校新人バレーボール大会男子試合が終了しました。
見事に県大会を制覇したのは、山県男子バレーボールスポーツ少年団でした。
選手・関係者の皆さん本当におめでとうございます。
最初の大会で優勝したということは今後他のチームから目標とされるということですので更なるレベルアップが必須となります。
年間通してトップをキープすることは非常に大変だと思いますが頑張ってください。



















