
こんにちは\(^o^)/
滋賀県で『令和7年度 第55回全日本中学校バレーボール選手権大会県予選』女子試合が始まります。
今年度の中学生バレーボール最後の大会である上記大会です。
全ての選手がこの大会で勝ち上がりブロック大会進出を目標として頑張ってきたと思います。必ず強いと言われているチームが勝つとは限らない一発勝負の大会です。
選手の皆さんは悔いの残らない様に精一杯のプレーをお願いしたいと思います。
どのチームも頑張ってください。
他県の試合情報は下記を参照下さい。
男子試合結果は、下記記事を参照下さい。
大会要項
大会日程
令和7年度 全日本中学校バレーボール選手権大会
滋賀県予選
令和7年7月26日(土)~7月27日(日)
会 場
守山市民体育館、YMITアリーナ
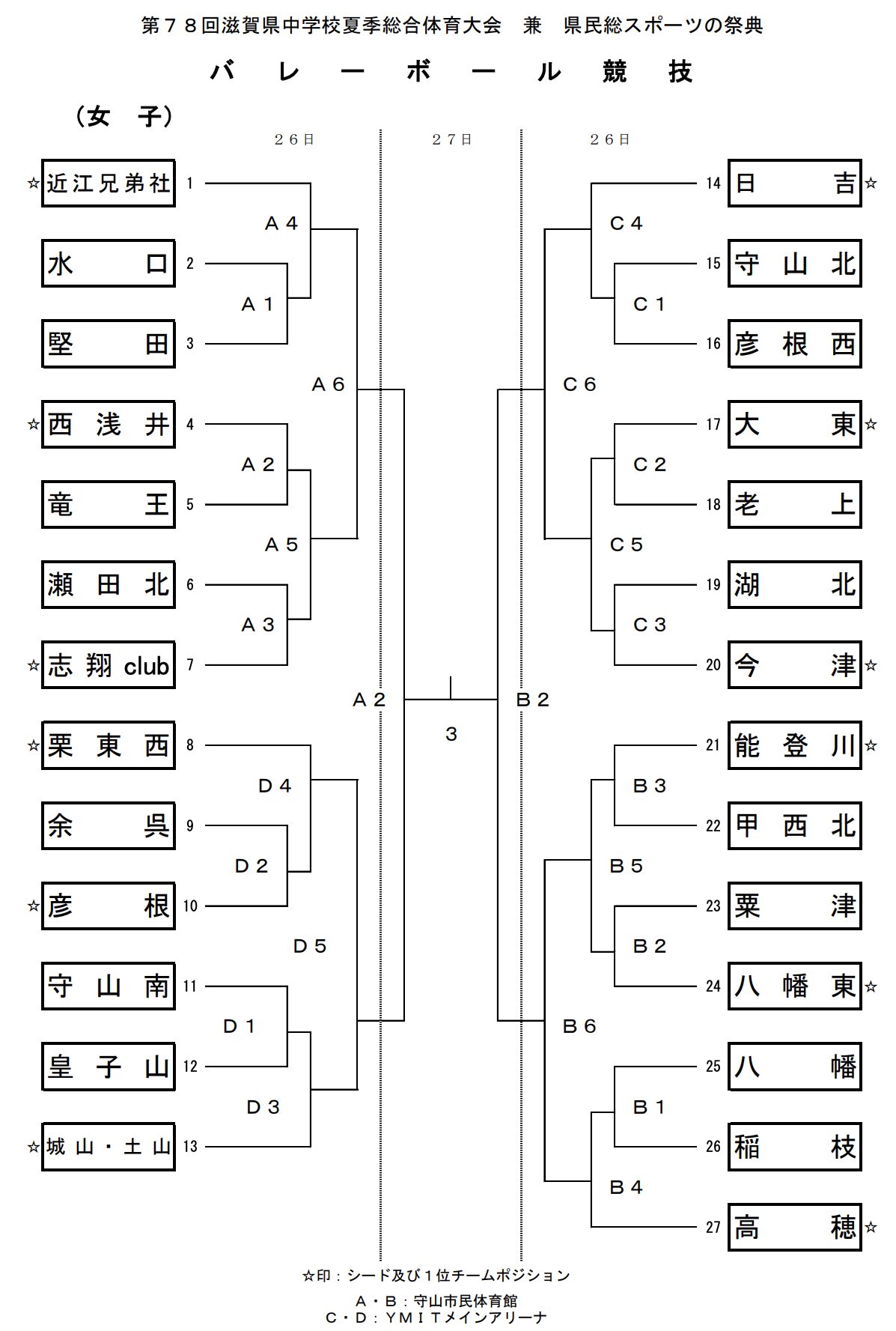
組合せ

試合結果

1回戦 7月26日(土)
・Aブロック・
| Aコート 1試合目 | ||||
| 水 口 | 0 | 0-0 0-0 0-0 | 0 | 堅 田 |
| Aコート 2試合目 | ||||
| 西浅井 | 0 | 0-0 0-0 0-0 | 0 | 竜 王 |
| Aコート 3試合目 | ||||
| 瀬田北 | 0 | 0-0 0-0 0-0 | 0 | 志翔club |
・Bブロック・
| Dコート 2試合目 | ||||
| 余 呉 | 0 | 0-0 0-0 0-0 | 0 | 彦 根 |
| Dコート 1試合目 | ||||
| 守山南 | 0 | 0-0 0-0 0-0 | 0 | 皇子山 |
・Cブロック・
| Cコート 1試合目 | ||||
| 守山北 | 0 | 0-0 0-0 0-0 | 0 | 彦根西 |
| Cコート 2試合目 | ||||
| 大 東 | 0 | 0-0 0-0 0-0 | 0 | 老 上 |
| Cコート 3試合目 | ||||
| 湖 北 | 0 | 0-0 0-0 0-0 | 0 | 今 津 |
・Dブロック・
| Bコート 3試合目 | ||||
| 能登川 | 0 | 0-0 0-0 0-0 | 0 | 甲西北 |
| Bコート 2試合目 | ||||
| 粟 津 | 0 | 0-0 0-0 0-0 | 0 | 八幡東 |
| Bコート 1試合目 | ||||
| 八 幡 | 0 | 0-0 0-0 0-0 | 0 | 稲 枝 |
2回戦 7月26日(土)
・Aブロック・
| Aコート 4試合目 | ||||
| 近江兄弟社 | 0 | 0-0 0-0 0-0 | 0 | 1回戦勝者 |
| Aコート 5試合目 | ||||
| 1回戦勝者 | 0 | 0-0 0-0 0-0 | 0 | 1回戦勝者 |
・Bブロック・
| Dコート 4試合目 | ||||
| 栗東西 | 0 | 0-0 0-0 0-0 | 0 | 1回戦勝者 |
| Dコート 3試合目 | ||||
| 1回戦勝者 | 0 | 0-0 0-0 0-0 | 0 | 城山・土山 |
・Cブロック・
| Cコート 4試合目 | ||||
| 日 吉 | 0 | 0-0 0-0 0-0 | 0 | 1回戦勝者 |
| Cコート 5試合目 | ||||
| 1回戦勝者 | 0 | 0-0 0-0 0-0 | 0 | 1回戦勝者 |
・Dブロック・
| Bコート 5試合目 | ||||
| 1回戦勝者 | 0 | 0-0 0-0 0-0 | 0 | 1回戦勝者 |
| Bコート 4試合目 | ||||
| 1回戦勝者 | 0 | 0-0 0-0 0-0 | 0 | 高 穂 |
準々決勝 7月26日(土)
・Aブロック・
| Aコート 6試合目 | ||||
| 2回戦勝者 | 0 | 0-0 0-0 0-0 | 0 | 2回戦勝者 |
・Bブロック・
| Dコート 5試合目 | ||||
| 2回戦勝者 | 0 | 0-0 0-0 0-0 | 0 | 2回戦勝者 |
・Cブロック・
| Cコート 6試合目 | ||||
| 2回戦勝者 | 0 | 0-0 0-0 0-0 | 0 | 2回戦勝者 |
・Dブロック・
| Bコート 6試合目 | ||||
| 2回戦勝者 | 0 | 0-0 0-0 0-0 | 0 | 2回戦勝者 |
準決勝 7月27日(日)
| Aコート 2試合目 | ||||
| 準々決勝勝者 | 0 | 0-0 0-0 0-0 | 0 | 準々決勝勝者 |
| Bコート 2試合目 | ||||
| 準々決勝勝者 | 0 | 0-0 0-0 0-0 | 0 | 準々決勝勝者 |
決勝戦 7月27日(日)
| Aコート 3試合目 | ||||
| 準決勝勝者 | 0 | 0-0 0-0 0-0 | 0 | 準決勝勝者 |
最終順位
優 勝
準優勝
3 位
3 位
まとめ
試合結果が分かり次第、随時更新していきます。



















