
こんにちは\(^o^)/
和歌山県で『令和7年度 第55回全日本中学校バレーボール選手権大会県予選』女子試合が始まります。
今年度の中学生バレーボール最後の大会である上記大会です。
全ての選手がこの大会で勝ち上がりブロック大会進出を目標として頑張ってきたと思います。必ず強いと言われているチームが勝つとは限らない一発勝負の大会です。
選手の皆さんは悔いの残らない様に精一杯のプレーをお願いしたいと思います。
どのチームも頑張ってください。
他県の試合情報は下記を参照下さい。
男子試合結果は、下記記事を参照下さい。
大会要項
大会日程
令和7年度 全日本中学校バレーボール選手権大会
和歌山県予選
令和7年7月27日(土)~7月28日(月)
会 場
和歌山市立貴志中学校、和歌山市民体育館
組合せ

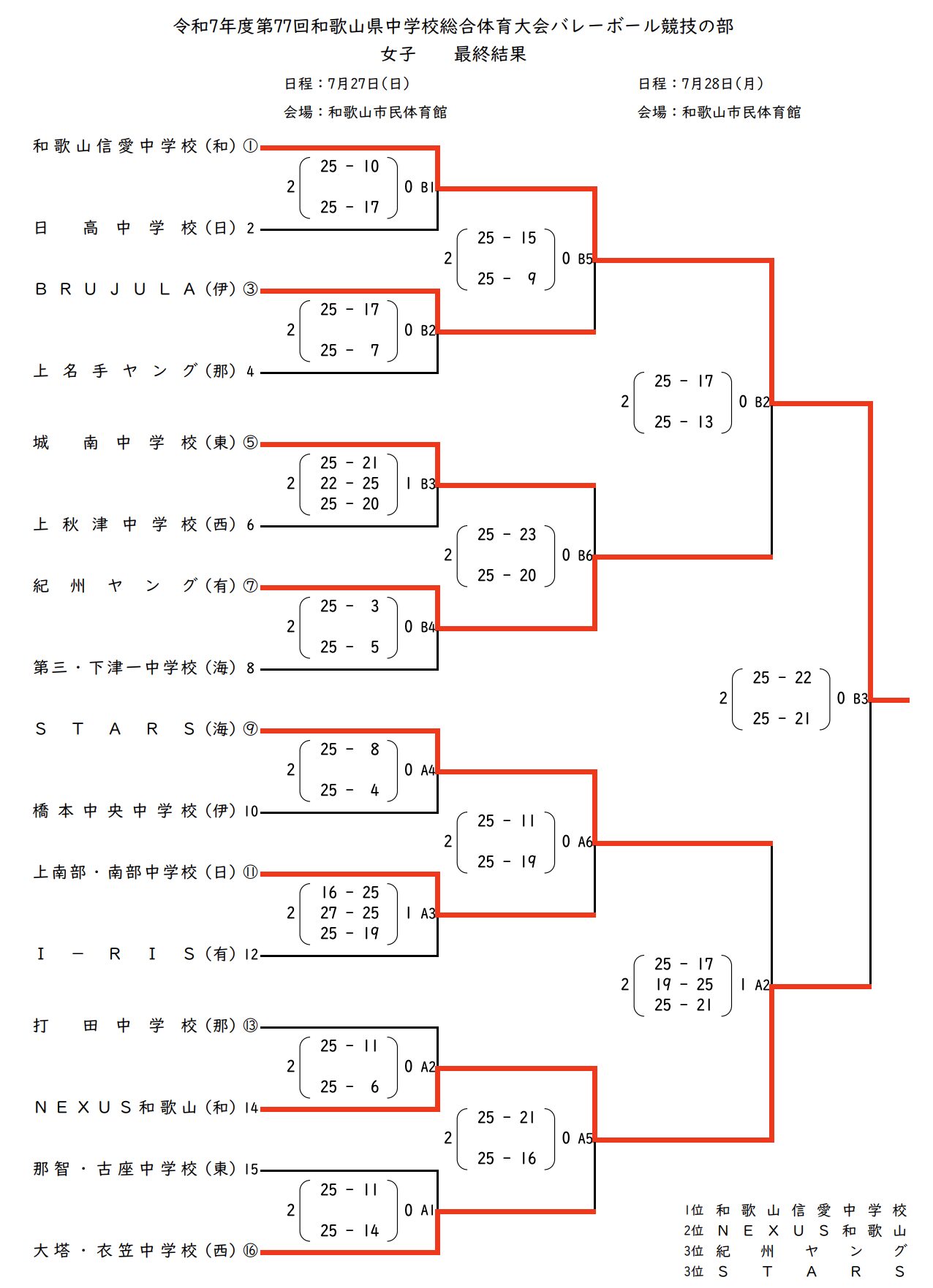
試合結果

1回戦 7月27日(日)
・Aブロック・
| Bコート 1試合目 | ||||
| 和歌山信愛 | 2 | 25-10 25-17 | 0 | 日 高 |
| Bコート 2試合目 | ||||
| BRUJULA | 2 | 25-17 25-7 | 0 | 上名手ヤング |
・Bブロック・
| Bコート 3試合目 | ||||
| 城 南 | 2 | 25-21 22-25 25-20 | 1 | 上秋津 |
| Bコート 4試合目 | ||||
| 紀州ヤング | 2 | 25-3 25-5 | 0 | 第三・下津一 |
・Cブロック・
| Aコート 4試合目 | ||||
| STARS | 2 | 25-8 25-4 | 0 | 橋本中央 |
| Aコート 3試合目 | ||||
| 上南部・南部 | 2 | 16-25 27-25 25-19 | 1 | I-RIS |
・Dブロック・
| Aコート 2試合目 | ||||
| 打 田 | 0 | 11-25 6-25 | 2 | NEXUS和歌山 |
| Aコート 1試合目 | ||||
| 那智・古座 | 0 | 11-25 4-25 | 2 | 大塔・衣笠 |
準々決勝 7月27日(日)
・Aブロック・
| Bコート 5試合目 | ||||
| 和歌山信愛 | 2 | 25-15 25-9 | 0 | BRUJULA |
・Bブロック・
| Bコート 6試合目 | ||||
| 城 南 | 0 | 23-25 20-25 | 2 | 紀州ヤング |
・Cブロック・
| Aコート 6試合目 | ||||
| STARS | 2 | 25-11 25-19 | 0 | 上南部・南部 |
・Dブロック・
| Aコート 5試合目 | ||||
| NEXUS和歌山 | 2 | 25-21 25-16 | 0 | 大塔・衣笠 |
準決勝 7月28日(月)
| Bコート 2試合目 | ||||
| 和歌山信愛 | 2 | 25-17 25-13 | 0 | 紀州ヤング |
| Aコート 2試合目 | ||||
| STARS | 1 | 17-25 25-19 21-25 | 2 | NEXUS和歌山 |
決勝戦 7月28日(月)
| Bコート 3試合目 | ||||
| 和歌山信愛 | 2 | 25-22 25-21 | 0 | NEXUS和歌山 |
最終順位
優 勝 和歌山信愛中学校
準優勝 NEXUS和歌山
3 位 紀州ヤング
3 位 STARS
まとめ
和歌山県で開催されています『令和7年度 第55回全日本中学校バレーボール選手権大会県予選』女子の全ての試合が終了しました。
見事に優勝したのは、和歌山信愛中学校でした。関係者の皆さんおめでとうございます。
ブロック大会では他の出場チームと共に全国大会出場権獲得目指して頑張ってもらいたいと思います。



















