
こんにちは(#^.^#)
和歌山県で『2025年度 県中学校新人バレーボール大会』女子試合が始まります。
来年度はどの中学校が各大会でトップ争いを繰り広げるのか非常に楽しみです。
例年通りのチームなのか?それとも新しいチームが台頭してくるのか?
この大会を通じて来年度の展望が見えてくる事でしょうね!!
◆他県の試合情報は下記を参照下さい。
◆男子試合結果は、下記記事を参照下さい。
大会要項
大会日程
令和7年度 和歌山県中学校新人バレーボール大会
令和7年11月8日(土)〜11月9日(日)
会 場
海南総合体育館
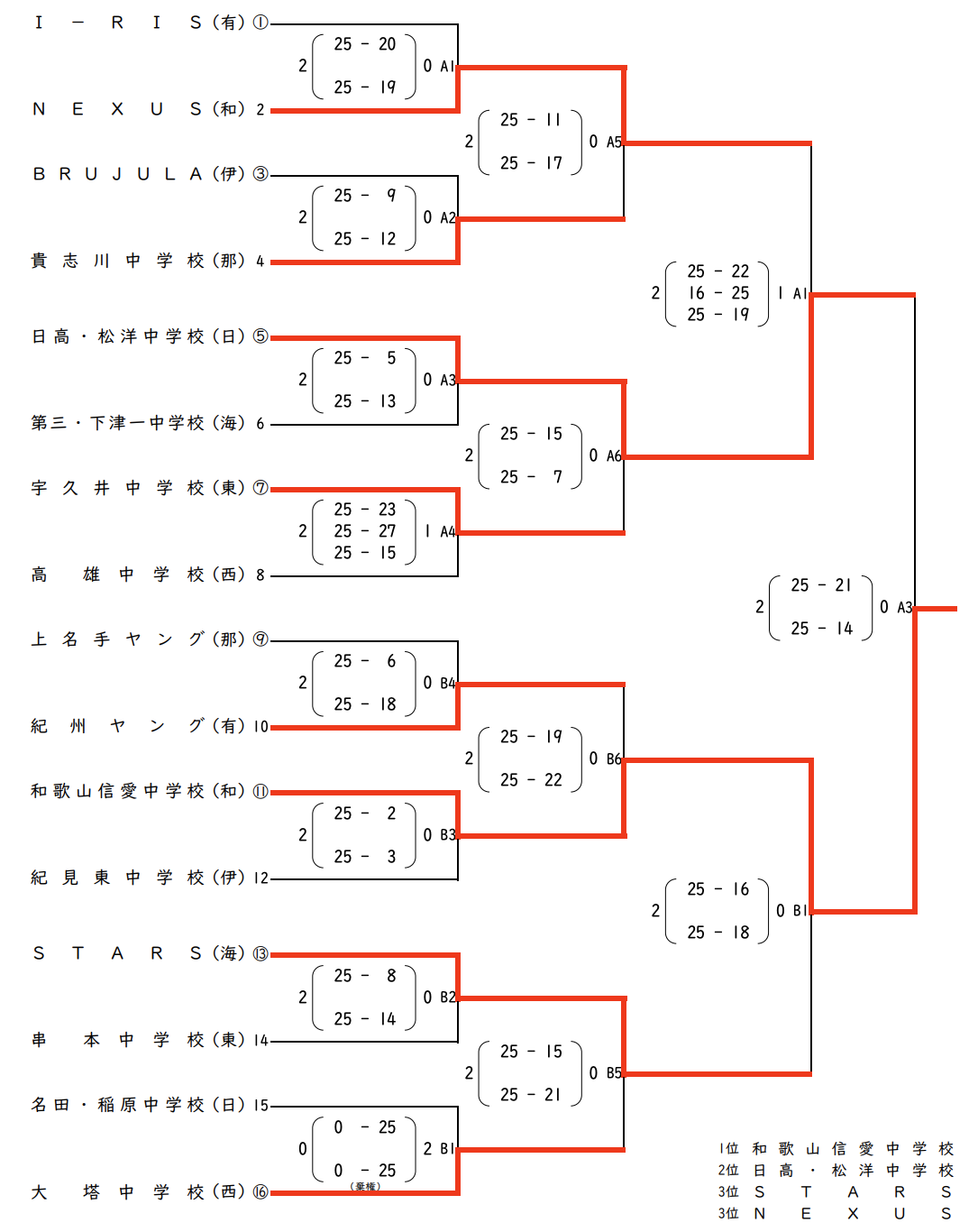
組合せ

試合結果

1回戦 11月8日(土)
・Aブロック・
| 1回戦 1試合目 | ||||
| i-RIS | 0 | 20-25 19-25 | 2 | NEXUS |
| 1回戦 2試合目 | ||||
| BRUJULA | 0 | 9-25 12-25 | 2 | 貴志川中学校 |
・Bブロック・
| 1回戦 3試合目 | ||||
| 日高・松洋中学校 | 2 | 25-5 25-13 | 0 | 第三・下津一中学校 |
| 1回戦 4試合目 | ||||
| 宇久井中学校 | 2 | 25-23 25-27 25-15 | 1 | 高雄中学校 |
・Cブロック・
| 1回戦 4試合目 | ||||
| 上名手ヤング | 0 | 6-25 18-25 | 2 | 紀州ヤング |
| 1回戦 3試合目 | ||||
| 和歌山信愛中学校 | 2 | 25-2 25-3 | 0 | 紀見東中学校 |
・Dブロック・
| 1回戦 2試合目 | ||||
| STARS | 2 | 25-8 25-4 | 0 | 串本中学校 |
| 1回戦 1試合目 | ||||
| 名田・稲原中学校 | 0 | 0-25 0-25 | 2 | 大塔中学校 |
準々決勝 11月8日(土)
・Aブロック・
| 準々決勝 5試合目 | ||||
| NEXUS | 2 | 25-11 25-17 | 0 | 貴志川中学校 |
・Bブロック・
| 準々決勝 6試合目 | ||||
| 日高・松洋中学校 | 2 | 25-15 25-17 | 0 | 宇久井中学校 |
・Cブロック・
| 準々決勝 6試合目 | ||||
| 紀州ヤング | 0 | 19-25 22-25 | 2 | 和歌山信愛中学校 |
・Dブロック・
| 準々決勝 5試合目 | ||||
| STARS | 2 | 25-15 25-21 | 0 | 大塔中学校 |
準決勝 11月9日(日)
| 準決勝 1試合目 | ||||
| NEXUS | 1 | 22-25 25-16 19-25 | 2 | 日高・松洋中学校 |
| 準決勝 1試合目 | ||||
| 和歌山信愛中学校 | 2 | 25-16 25-18 | 0 | STARS |
決勝戦 11月9日(日)
| 決勝 3試合目 | ||||
| 日高・松洋中学校 | 0 | 21-25 14-25 | 2 | 和歌山信愛中学校 |
最終順位
優 勝 和歌山信愛中学校
準優勝 日高・松洋中学校
3 位 STARS
3 位 NEXUS
まとめ
令和7年度新チームでの最初の大会となる県中学校新人バレーボール大会男子試合が終了しました。
見事に県大会を制覇したのは、和歌山信愛中学校でした。
選手・関係者の皆さん本当におめでとうございます。
最初の大会で優勝したということは今後他のチームから目標とされるということですので更なるレベルアップが必須となります。
年間通してトップをキープすることは非常に大変だと思いますが頑張ってください。



















