
こんにちは(^_^)
全国の都道府県ラウンドも終わり、島根県で『2025 天皇杯・皇后杯 全日本バレーボール選手権大会 中国ブロックラウンド』の男女試合が始まります。
今年もブロックラウンドは9月〜10月にかけ各ブロックで開催され、その後ファイナルラウンドへ進みます。
中国ブロックのファイナルラウンド出場枠は男子1チーム、女子1チームです。
都道府県ラウンドの試合情報は下記を参照下さい。
他ブロックラウンドの試合情報は下記を参照下さい。
大会要項
大会日程
令和6年度 天皇・皇后杯|全日本バレーボール選手権大会
中国ブロックラウンド
令和7年9月13日(土)~9月14日(日)
会 場
島根県立浜山公園カミアリーナ
組合せ
男子

女子

男子試合結果

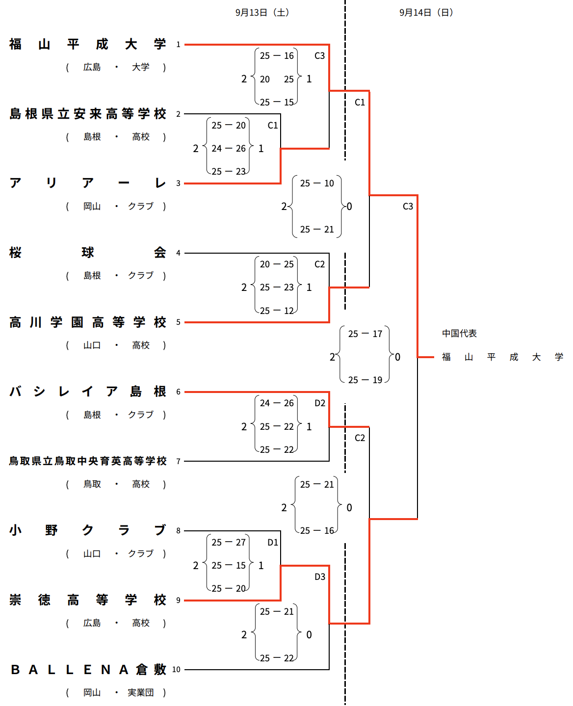
1回戦 9月13日(土)
・Aブロック・
| Cコート 1試合目 | ||||
| 安来高校 (島根/高校) | 1 | 20-25 26-24 23-25 | 2 | アリアーレ (岡山/クラブ) |
・Dブロック・
| Dコート 1試合目 | ||||
| 小野クラブ (山口/クラブ) | 1 | 27-25 15-25 20-25 | 2 | 崇徳高校 (広島/高校) |
準々決勝 9月13日(土)
・Aブロック・
| Cコート 3試合目 | ||||
| 福山平成大学 (広島/大学) | 2 | 25-16 20-25 25-15 | 1 | アリアーレ (岡山/クラブ) |
・Bブロック・
| Cコート 2試合目 | ||||
| 桜球会 (島根/クラブ) | 1 | 25-20 23-25 12-25 | 2 | 高川学園高校 (山口/高校) |
・Cブロック・
| Dコート 2試合目 | ||||
| バレンシア島根 (島根/クラブ) | 2 | 24-26 25-22 25-22 | 1 | 鳥取中央高校 (鳥取/クラブ) |
・Dブロック・
| Dコート 3試合目 | ||||
| 崇徳高校 (広島/高校) | 2 | 25-21 25-22 | 0 | BALLENA倉敷 (岡山/実業団) |
準決勝 9月14日(日)
| Cコート 1試合目 | ||||
| 福山平成大学 (広島/大学) | 2 | 25-10 25-21 | 0 | 高川学園高校 (山口/高校) |
| Cコート 2試合目 | ||||
| バレンシア島根 (島根/クラブ) | 0 | 21-25 16-25 | 2 | 崇徳高校 (広島/高校) |
決勝戦 9月14日(日)
| Cコート 3試合目 | ||||
| 福山平成大学 (広島/大学) | 2 | 25-17 25-19 | 0 | 崇徳高校 (広島/高校) |
男子最終順位
優 勝 福山平成大学(広島)
準優勝 崇徳高校(広島)
3 位 高川学園高校(山口)
3 位 バレンシア島根(島根)
女子試合結果

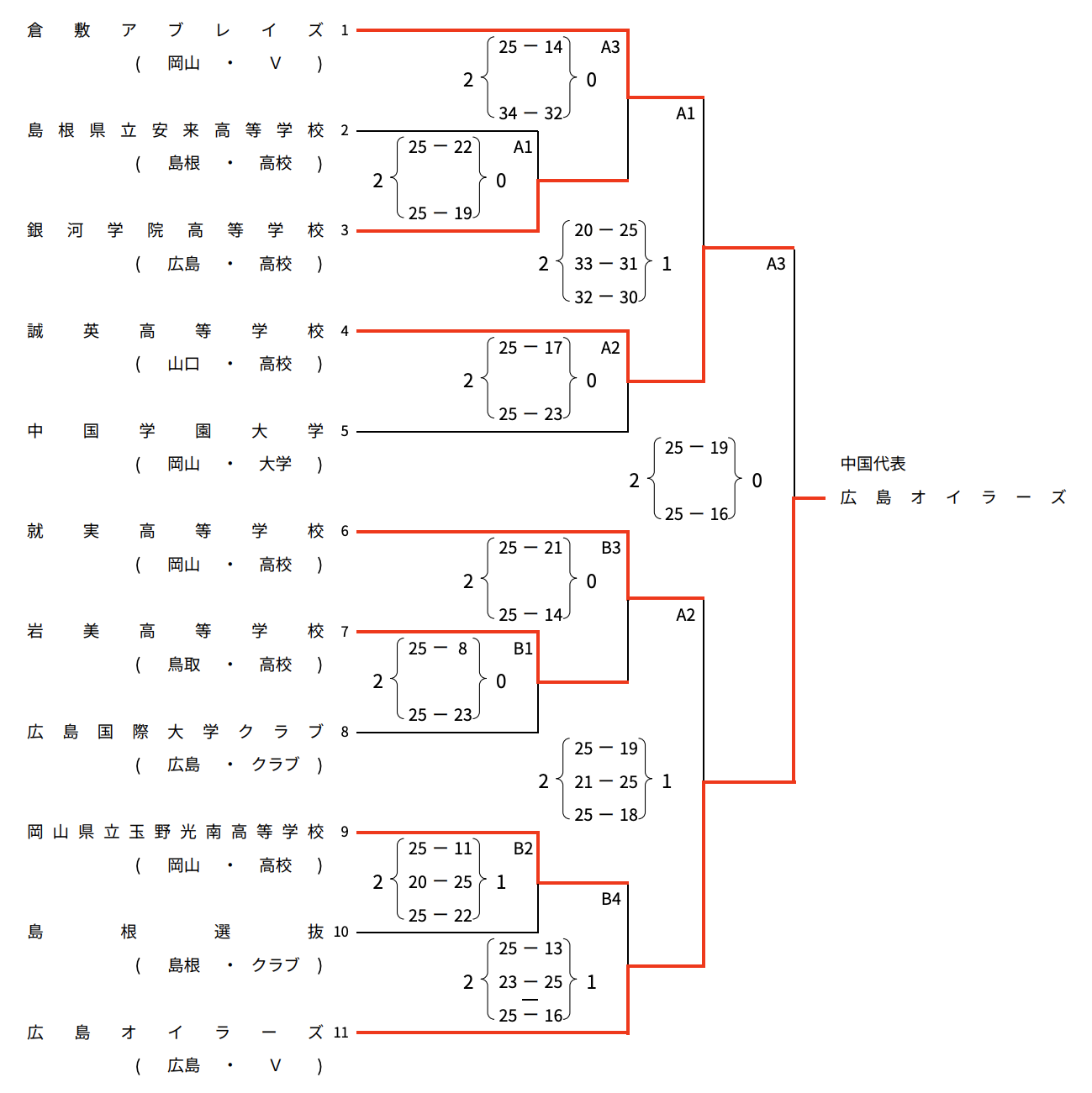
1回戦 9月13日(土)
・Aブロック・
| Aコート 1試合目 | ||||
| 安来高校 (島根/高校) | 0 | 22-25 19-25 | 2 | 銀河学院高校 (広島/高校) |
・Cブロック・
| Bコート 1試合目 | ||||
| 岩美高校 (鳥取/高校) | 2 | 25-8 25-23 | 0 | 広島国際大学クラブ (広島/クラブ) |
・Dブロック・
| Bコート 2試合目 | ||||
| 玉野光南高校 (岡山/高校) | 2 | 25-11 20-25 25-22 | 1 | 島根選抜 (島根/クラブ) |
準々決勝 9月13日(土)
・Aブロック・
| Aコート 3試合目 | ||||
| 倉敷アブレイズ (岡山/V) | 2 | 25-14 34-32 | 0 | 銀河学院高校 (広島/高校) |
・Bブロック・
| Aコート 2試合目 | ||||
| 誠英高校 (山口/高校) | 2 | 25-17 25-23 | 0 | 中国学園大学 (岡山/大学) |
・Cブロック・
| Bコート 3試合目 | ||||
| 就実高校 (岡山/高校) | 2 | 25-21 25-14 | 0 | 岩美高校 (鳥取/高校) |
・Dブロック・
| Bコート 4試合目 | ||||
| 玉野光南高校 (岡山/高校) | 1 | 13-25 25-23 16-25 | 2 | 広島オイラーズ (広島/V) |
準決勝 9月14日(日)
| Aコート 1試合目 | ||||
| 倉敷アブレイズ (岡山/V) | 1 | 25-20 31-33 30-32 | 2 | 誠英高校 (山口/高校) |
| Aコート 2試合目 | ||||
| 就実高校 (岡山/高校) | 1 | 19-25 25-21 18-25 | 2 | 広島オイラーズ (広島/V) |
決勝戦 9月14日(日)
| Aコート 3試合目 | ||||
| 誠英高校 (山口/高校) | 0 | 19-25 16-25 | 2 | 広島オイラーズ (広島/V) |
女子最終順位
優 勝 広島オイラーズ(広島)
準優勝 誠英高校(山口)
3 位 就実高校(岡山)
3 位 倉敷アブレイズ(岡山)
まとめ
2025天皇・皇后杯中国ブロックラウンドが終了しました。
男子で見事に代表権を獲得したのは、福山平成大学でした。
一方女子は、広島オイラーズとなりました。
代表権を獲得したチームは本当におめでとうございます。
ファイナルラウンドでは中国代表として精一杯頑張ってきて下さい。



















