
こんにちは"(-""-)"
山形県で『2025天皇杯・皇后杯 全日本バレーボール選手権大会 都道府県ラウンド』の男女試合が始まります。
毎年そうですが大学・高校のチームが勝ち上がってきて大会を大いに盛り上げてくれますので、今年も期待したいと思います。
SVリーグのチームは足元をすくわれないように意地を見せてほしいものです。
他県の試合情報は下記を参照下さい。
大会要項
大会日程
令和7年度 天皇・皇后杯|全日本バレーボール選手権大会
山形県ラウンド
令和7年7月12日(土)~7月13日(日)
会 場
櫛引スポーツセンター
組合せ
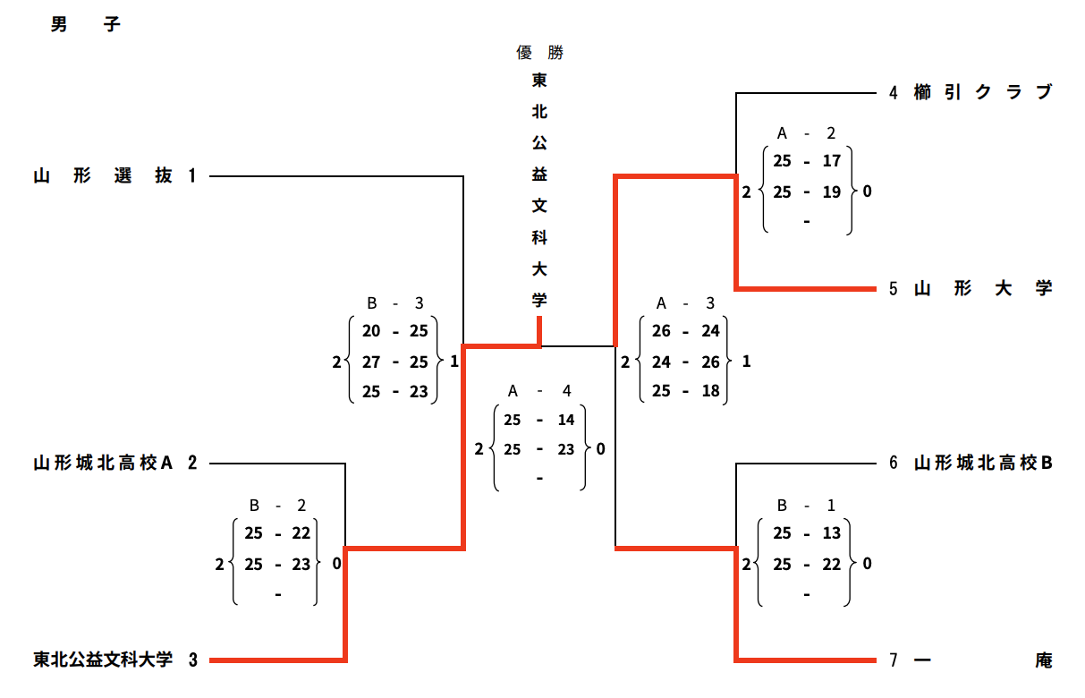
男子試合結果

1回戦
・Bブロック・
| Aコート 3試合目 | ||||
| 城北高校A | 0 | 22-25 23-25 | 2 | 東北公益文科大学 |
・Cブロック・
| Aコート 1試合目 | ||||
| 櫛引クラブ | 0 | 17-25 19-25 | 2 | 山形大学 |
・Dブロック・
| Aコート 2試合目 | ||||
| 城北高校B | 0 | 13-25 22-25 | 2 | 一 庵 |
準決勝
| Bコート 4試合目 | ||||
| 山形選抜 | 1 | 25-20 25-27 23-25 | 2 | 東北公益文科大学 |
| Aコート 4試合目 | ||||
| 山形大学 | 2 | 26-24 24-26 25-18 | 1 | 一 庵 |
決勝戦
| Aコート 5試合目 | ||||
| 東北公益文科大学 | 2 | 25-14 25-23 | 0 | 山形大学 |
男子最終順位
優 勝 東北公益文科大学
準優勝 山形大学
3 位 山形選抜
3 位 一 庵
女子試合結果

1回戦
| Bコート 1試合目 | ||||
| 上山明新館高校 | 1 | 19-25 25-15 23-25 | 2 | SAKATA |
決勝戦 1月1日(土)
| Bコート 2試合目 | ||||
| South | 0 | 0-25 0-25 | 2 | SAKATA |
女子最終順位
優 勝 SAKATA
準優勝 South
3 位 上山明新館高校
まとめ
『天皇杯・皇后杯 全日本バレーボール選手権大会』山形県予選が終了しました。
見事に優勝しブロックラウンドへの出場権を獲得したのは、
男子東北公益文科大学、女子はSAKATAでした。
関係者の皆さん本当におめでとうございます。
ブロックラウンドではファイナル出場目指して精一杯頑張って下さい。



















