
こんにちは( ^^) _U~~
南北海道で『令和7年度 第45回全日本バレーボール小学生大会 予選』が始まります。
各県この大会の為に精一杯の練習を繰り返してきたと思います。
 参加する全員がこの大会で優勝し全国大会の出場権を獲得するという目標に向かい必死でプレーします。
 これはバレーの技術だけではなくメンタルも強くなければ勝つことができない本当に大変な大会なのです。
参加する皆さんは、是非悔いのないように試合に頑張ってください。
全国各県の試合情報は、下記記事を参照下さい。
 
大会要項
大会日程
令和7年度 第45回全日本バレーボール小学生大会
 南北海道予選
令和7年7月5日(土)〜7月6日(日)
会 場
札幌市
組合せ
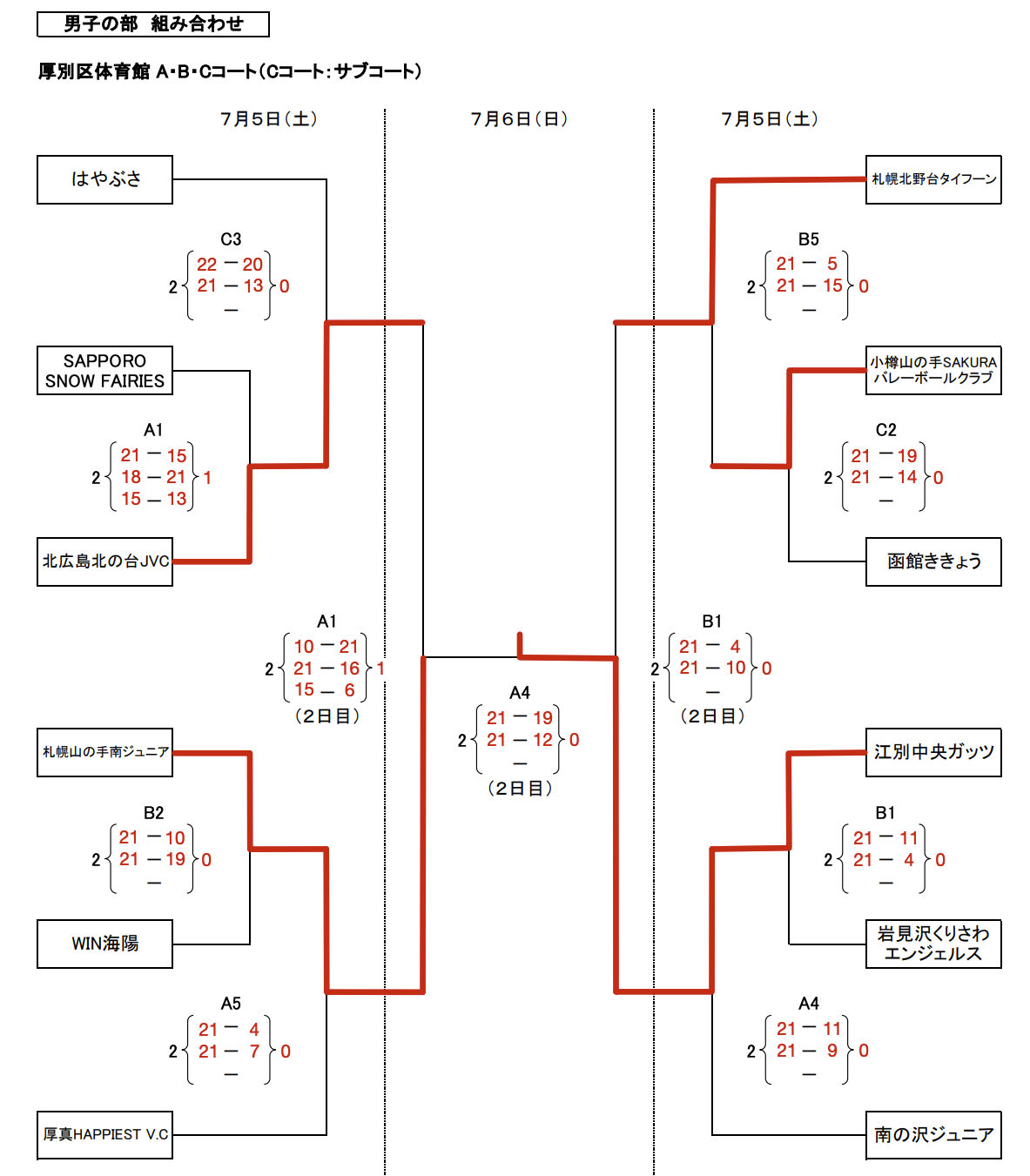
男子
女子
混合
男子試合結果

1回戦 6月28日(土)
・Aブロック・
| 1回戦 | ||||
| SAPPORO SNOW FAIRIES | 1 | 15-21 21-18 13-15 | 2 | 北広島北の台JVC | 
・Bブロック・
| 1回戦 | ||||
| 札幌山の手南ジュニア | 2 | 21-10 21-19 | 0 | WIN海陽 | 
・Cブロック・
| 1回戦 | ||||
| 小樽山の手SAKURAバレーボールクラブ | 2 | 21-19 21-14 | 0 | 函館ききょう | 
・Dブロック・
| 1回戦 | ||||
| 江別中央ガッツ | 2 | 21-11 21-4 | 0 | 岩見沢くりさわ エンジェルス | 
準々決勝 6月28日(土)
・Aブロック・
| 準々決勝 | ||||
| はやぶさ | 0 | 20-22 13-21 | 2 | 北広島北の台JVC | 
・Bブロック・
| Aコート 1試合目 | ||||
| 札幌山の手南ジュニア | 2 | 21-4 21-7 | 0 | 厚真HAPPIEST V.C | 
・Cブロック・
| 準々決勝 | ||||
| 札幌北野台タイフーン | 2 | 21-5 21-15 | 0 | 小樽山の手SAKURAバレーボールクラブ | 
・Dブロック・
| 準々決勝 | ||||
| 江別中央ガッツ | 2 | 21-11 21-9 | 0 | 南の沢ジュニア | 
準決勝 6月29日(日)
| 準決勝 | ||||
| 北広島北の台JVC | 1 | 21-10 16-21 6-15 | 2 | 札幌山の手南ジュニア | 
| 準決勝 | ||||
| 札幌北野台タイフーン | 0 | 4-21 10-21 | 2 | 江別中央ガッツ | 
決勝戦 6月29日(日)
| 決 勝 | ||||
| 札幌山の手南ジュニア | 0 | 19-21 12-21 | 2 | 江別中央ガッツ | 
男子最終順位
優 勝 江別中央ガッツ
 準優勝 札幌山の手南ジュニア
 3 位 札幌北野台タイフーン
 3 位 北広島北の台JVC
女子試合結果

1回戦 6月28日(土)
・Aブロック・
| 1回戦 | ||||
| 函館ききょうホープス | 2 | 21-18 21-15 | 0 | 苫小牧緑JVC | 
・Bブロック・
| 1回戦 | ||||
| 浦河バレーボール 少年団 | 0 | 17-21 10-21 | 2 | 岩見沢くりさわ エンジェルス | 
・Cブロック・
| 1回戦 | ||||
| 南の沢ジュニア | 2 | 21-15 22-20 | 0 | 函館亀田スピリッツ | 
・Dブロック・
| 1回戦 | ||||
| TRY is 八丁平 | 2 | 21-17 21-11 | 0 | 函館北昭和 バレーボールクラブ | 
準々決勝 6月28日(土)
・Aブロック・
| 準々決勝 | ||||
| 江別中央ジャンプ | 0 | 18-21 7-21 | 2 | 函館ききょうホープス | 
・Bブロック・
| 準々決勝 | ||||
| 岩見沢くりさわ エンジェルス | 0 | 4-21 6-21 | 2 | SAPPORO SNOW FAIRIES | 
・Cブロック・
| 準々決勝 | ||||
| 小樽朝里 バレーボールクラブ | 0 | 9-21 16-21 | 2 | 南の沢ジュニア | 
・Dブロック・
| 準々決勝 | ||||
| TRY is 八丁平 | 2 | 17-21 22-20 15-2 | 1 | 蘭越JVC | 
準決勝 6月29日(日)
| 準決勝 | ||||
| 函館ききょうホープス | 2 | 21-15 21-18 | 0 | SAPPORO SNOW FAIRIES | 
| 準決勝 | ||||
| 南の沢ジュニア | 2 | 18-21 21-15 15-8 | 1 | TRY is 八丁平 | 
決勝戦 6月29日(日)
| 決 勝 | ||||
| 函館ききょうホープス | 2 | 21-14 21-11 | 0 | 南の沢ジュニア | 
女子最終順位
優 勝 函館ききょうホープス
 準優勝 南の沢ジュニア
 3 位 SAPPORO SNOW FAIRIES
 3 位 TRY is 八丁平
混合試合結果

1回戦 6月28日(土)
・Aブロック・
| 1回戦 | ||||
| 岩見沢東イースターズ | 0 | 16-21 8-21 | 2 | 厚別北Jr. バレーボール少年団 | 
・Bブロック・
| 1回戦 | ||||
| 栗山ファイターズ | 2 | 21-7 21-8 | 0 | NJV | 
・Cブロック・
| 1回戦 | ||||
| 拓勇BRAVE バレーボールクラブ | 0 | 8-21 9-21 | 2 | 恵み野JVC | 
・Dブロック・
| 1回戦 | ||||
| 長橋Jr VBC | 0 | 14-21 10-21 | 2 | 伊達政宗ダンガンズ | 
準々決勝 6月28日(土)
・Aブロック・
| 準々決勝 | ||||
| 道南ABLAZE | 2 | 21-14 21-8 | 0 | 厚別北Jr. バレーボール少年団 | 
・Bブロック・
| 準々決勝 | ||||
| 栗山ファイターズ | 0 | 9-21 8-21 | 2 | Blue Wing Fighters | 
・Cブロック・
| 準々決勝 | ||||
| 美唄JVCアンセルニクス | 0 | 10-21 19-21 | 2 | 恵み野JVC | 
・Dブロック・
| 準々決勝 | ||||
| 伊達政宗ダンガンズ | 2 | 21-19 17-21 15-12 | 1 | ヴェイツ石狩VB | 
準決勝 6月29日(日)
| 準決勝 | ||||
| 道南ABLAZE | 2 | 13-21 21-14 15-13 | 1 | Blue Wing Fighters | 
| 準決勝 | ||||
| 恵み野JVC | 2 | 21-5 21-11 | 0 | 伊達政宗ダンガンズ | 
決勝戦 6月29日(日)
| 決 勝 | ||||
| 道南ABLAZE | 2 | 21-13 21-18 | 0 | 恵み野JVC | 
混合最終順位
優 勝 道南ABLAZE
 準優勝 恵み野JVC
 3 位 Blue Wing Fighters
 3 位 伊達政宗ダンガンズ
まとめ
南北海道で『令和7年度 第45回全日本バレーボール小学生大会 県予選』が開催され全日程が終了しました。
見事に各カテゴリーで優勝し全国大会の切符を獲得したのは、男子江別中央ガッツ、女子函館ききょうホープス、混合道南ABLAZEとなりました。選手・関係者にの皆様本当におめでとうございます。
 この大会に参加できる小学生はこれまで精一杯練習してきたチームの中でもわずかです。楽しんできてください。そして、悔いの残らないプレーをお願いします。























